
科研进展

2026年3月,湖南农业大学印遇龙院士团队的一项研究成果在线发表于《Journal of Animal Science and Biotechnology》(影响因子6.5),唐雄卓教授为最后通讯作者。该研究以Kynurenine promotes porcine intestinal epithelial cell proliferation by activating the AHR-MST1-YAP1 axis为题,揭示了犬尿氨通过激活AHR-MST1-YAP1信号轴促进猪肠道上皮细胞增殖的分子机制。
研究背景
肠道上皮在发育过程中不断自我更新,以补充受损或死亡细胞。肠道上皮稳态的维持由位于肠隐窝底部的肠道干细胞(ISC)活性所调控。多种保守信号通路参与ISC增殖调控,其中Hippo信号通路在调控ISC增殖中发挥重要作用。MST1-YAP1轴是控制肠道干细胞增殖活性的关键。
日粮来源的氨基酸(谷氨酸、精氨酸、谷氨酰胺等)已被报道可增强ISC增殖。色氨酸(Trp)作为必需氨基酸,可通过犬尿氨酸途径、5-羟色胺途径、吲哚途径代谢为多种生物活性物质。日粮色氨酸可改善猪生长性能、增强肠道屏障完整性,但色氨酸代谢是否与Hippo信号通路协同调控猪肠道上皮细胞增殖尚不清楚。
本研究采用断奶猪(体内)、IPEC-J2细胞(体外)、猪肠道类器官模型,阐明L-色氨酸及其代谢物犬尿氨酸(Kyn)促进猪肠道上皮细胞增殖的调控机制。
试验结果
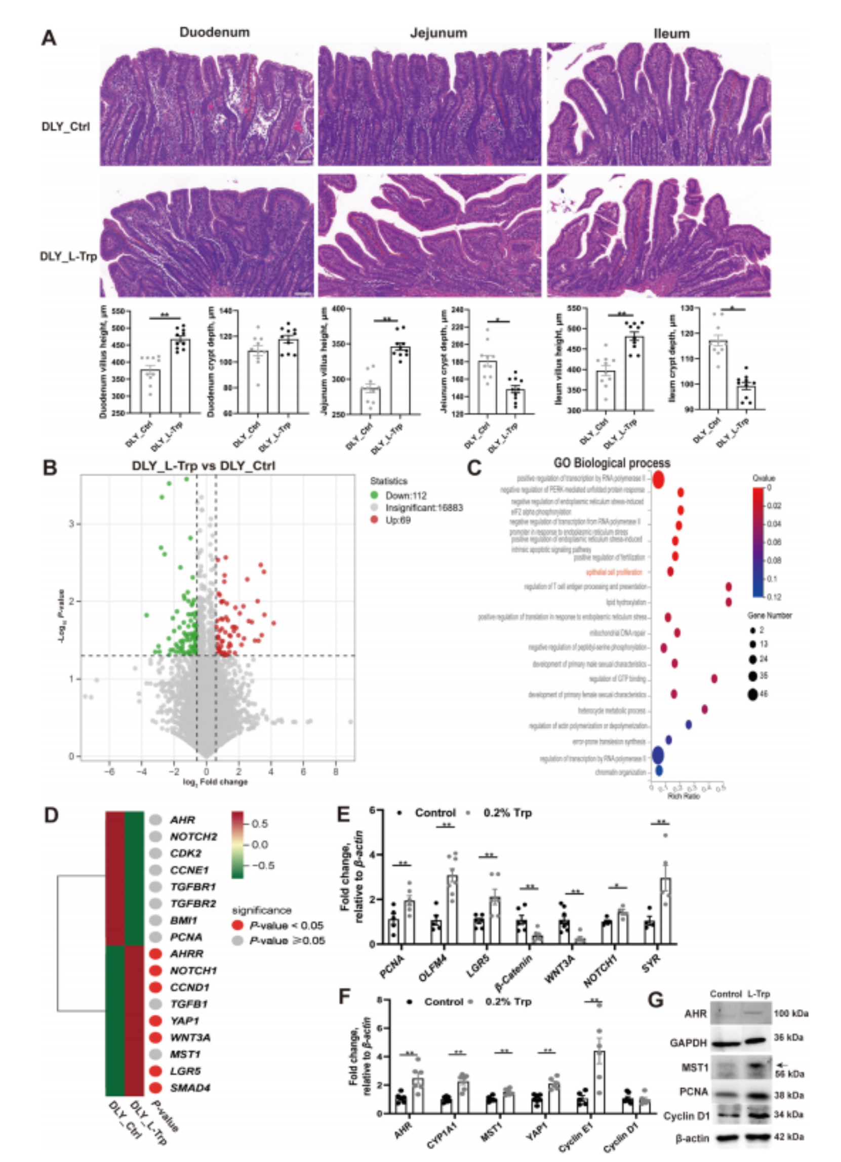
1、日粮L-色氨酸激活断奶猪肠道上皮细胞增殖
H&E染色结果显示,0.2%L-色氨酸添加显著提高了十二指肠、空肠和回肠的绒毛高度,并降低了空肠和回肠的隐窝深度。回肠mRNA测序鉴定出181个差异表达基因,GO分析显示这些基因主要富集于上皮细胞增殖、脂质羟化等生物学过程。RT-qPCR验证表明,色氨酸添加组中PCNA、OLFM4、LGR5等增殖标志基因及AHR、MST1、YAP1信号通路关键基因表达显著上调,Western blot也证实AHR、MST1、PCNA和Cyclin D1蛋白水平增加,提示日粮色氨酸可激活肠道上皮细胞增殖。

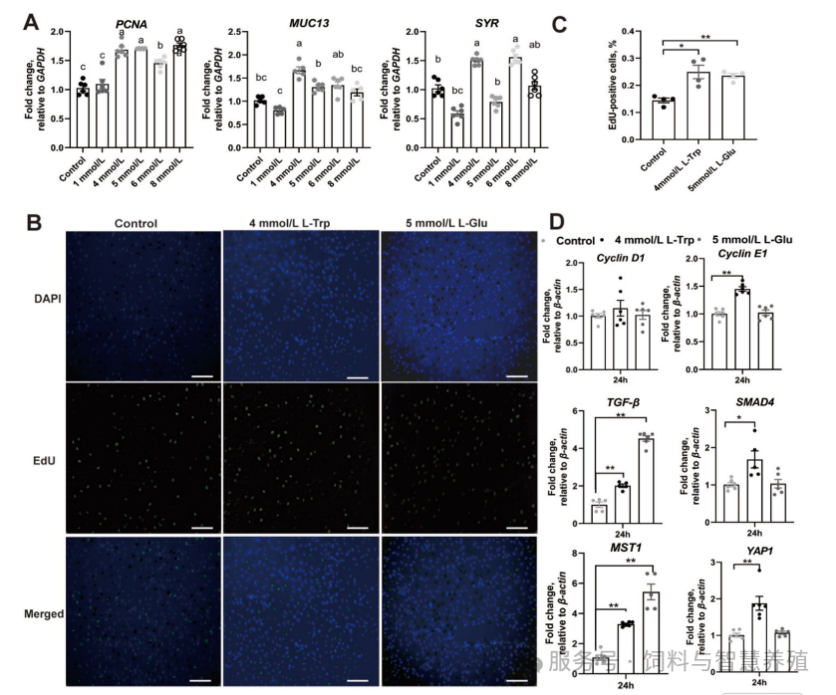
2、L-色氨酸促进IPEC‑J2细胞增殖
实验发现4 mmol/L L-色氨酸处理可显著提高PCNA、MUC13和SYR的mRNA表达水平。EdU染色显示L-色氨酸处理组的EdU阳性细胞比例较对照组显著增加,且效果与5mmol/L谷氨酸相当。进一步检测发现,L-色氨酸处理可上调细胞周期基因Cyclin E1、Cyclin D1以及TGF-β/SMAD4和MST1/YAP1信号通路相关基因的表达,表明L-色氨酸通过激活MST1-YAP1通路促进猪肠道上皮细胞增殖。

3、L-色氨酸代谢为犬尿氨酸激活细胞增殖
代谢通路分析显示,L-色氨酸处理显著上调犬尿氨酸途径关键酶IDO1的表达,同时下调5-HT途径起始酶TPH1的表达。靶向代谢组学检测到犬尿氨酸、色胺等代谢物水平升高。进一步比较发现,仅犬尿氨酸而非犬尿喹啉酸或3-羟基邻氨基苯甲酸可激活Cyclin D1、Cyclin E1及MST1-YAP1通路基因表达。Western blot证实犬尿氨酸处理可上调LATS1、MST1和Cyclin E1蛋白水平,表明犬尿氨酸是色氨酸促进细胞增殖的核心效应代谢物。

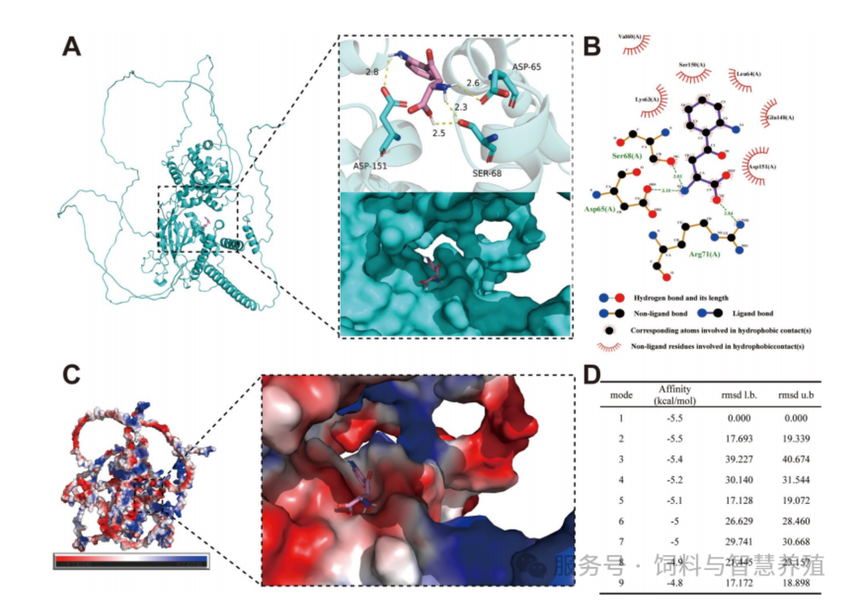
4、犬尿氨酸与AHR具有高亲和力结合
结构预测显示犬尿氨酸与猪AHR配体结合口袋具有-5.5kcal/mol的结合自由能,形成稳定的氢键相互作用。具体而言,犬尿氨酸与AHR的ASP65、SER68和ASP151残基形成四个氢键,键长分别为2.3-2.8Å,同时存在疏水相互作用和静电吸引等非键合接触,证实犬尿氨酸具备作为AHR内源性配体的结构基础。

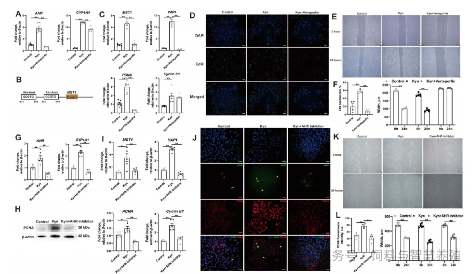
5、AHR-MST1-YAP1轴为犬尿氨酸促增殖必需通路
犬尿氨酸处理显著上调AHR及其靶基因CYP1A1的表达,JASPAR数据库分析发现MST1启动子区存在两个保守的AHR结合基序。YAP1抑制剂Verteporfin共处理可阻断犬尿氨酸诱导的MST1、YAP1、PCNA和Cyclin E1表达上调,并抑制EdU掺入和细胞迁移。AHR抑制剂CH-223191同样可拮抗犬尿氨酸诱导的AHR核转位、PCNA表达及细胞迁移,证明犬尿氨酸通过AHR-MST1-YAP1轴促进IPEC-J2细胞增殖。

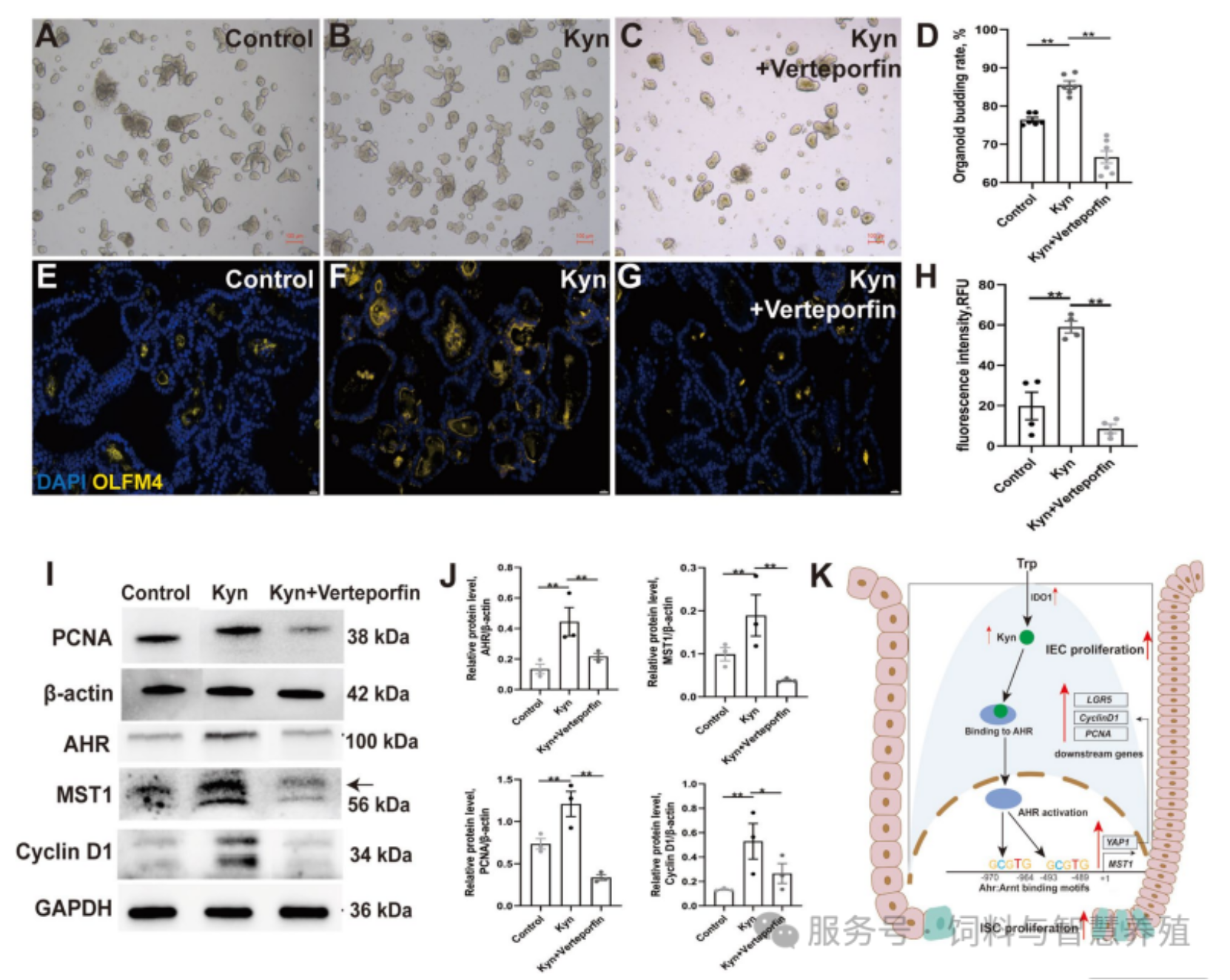
6、犬尿氨酸提高猪肠道类器官出芽效率
与对照组相比,250μmol/L犬尿氨酸处理在培养第1至第3天均显著提高类器官出芽率,而25和50μmol/L仅在第1天显示短暂促进效果。基因表达分析显示,250μmol/L犬尿氨酸可显著上调类器官中AHR、MST1、YAP1及PCNA、TGF-β、SMAD4、OLFM4等增殖相关基因的表达,证实犬尿氨酸可激活肠道干细胞增殖。

7、犬尿氨酸诱导的肠干细胞增殖依赖MST-YAP1轴
YAP1抑制剂Verteporfin显著抑制犬尿氨酸促进的类器官出芽效率,并降低肠道干细胞标志物OLFM4的荧光强度。Western blot结果显示,犬尿氨酸处理上调AHR、MST1、PCNA和Cyclin D1蛋白表达,而Verteporfin共处理可阻断这些效应。该图最后提出工作模型:色氨酸经IDO1代谢为犬尿氨酸,犬尿氨酸结合并激活AHR,进而转录激活MST1,通过MST1-YAP1轴促进肠道上皮细胞和干细胞增殖。

讨论
•日粮添加0.2%L-色氨酸可改善仔猪肠道形态,高剂量可能产生负面影响;
•色氨酸主要通过犬尿氨酸代谢途径调控肠上皮增殖,而非5-HT或吲哚通路;
•本研究首次证实Kyn-AHR-MST1-YAP1通路调控猪肠上皮增殖,将氨基酸代谢与Hippo通路关联;
•体外模型无法完全模拟体内微生物环境,犬尿氨酸在猪体内的调控效果仍需进一步验证。
结论
本研究揭示,色氨酸代谢产物犬尿氨酸作为AHR配体,激活AHR-MST1-YAP1信号轴,进而上调细胞增殖相关基因,促进猪肠道上皮细胞与肠道干细胞增殖、改善肠道形态。该机制为营养代谢调控肠道上皮稳态提供新见解。
原文链接:https://pubmed.ncbi.nlm.nih.gov/41845541/
(一审:吴春成,二审:周军铁,三审:祖智波)
| 点击下载文件: |